

函数调用规范
函数调用过程通常分为 6 个阶段。
- 将参数存储到函数能够访问到的位置;
- 跳转到函数开始位置(使用 RV32I 的 jal 指令);
- 获取函数需要的局部存储资源,按需保存寄存器;
- 执行函数中的指令;
- 将返回值存储到调用者能够访问到的位置,恢复寄存器,释放局部存储资源;
- 返回调用函数的位置(ret 指令)
为了获得良好的性能,变量应该尽量存放在寄存器而不是内存中,但同时也要注意避免频繁地保存和恢复寄存器,因为它们同样会访问内存。
RISC-V 有足够多的寄存器来达到两全其美的结果:既能将操作数存放在寄存器中,同时也能减少保存和恢复寄存器的次数。其中的关键在于,在函数调用的过程中不保留部分寄存器存储的值,称它们为临时寄存器;另一些寄存器则对应地称为保存寄存器。
不再调用其它函数的函数称为叶函数。当一个叶函数只有少量的参数和局部变量时,它们可以都被存储在寄存器中,而不会“溢出(spilling)”到内存中。但如果函数参数和局部变量很多,程序还是需要把寄存器的值保存在内存中,不过这种情况并不多见。
函数调用中其它的寄存器,
- 要么被当做保存寄存器来使用,在函数调用前后值不变;
- 要么被当做临时寄存器使用,在函数调用中不保留。
- 函数会更改用来保存返回值的寄存器,因此它们和临时寄存器类似;
- 用来给函数传递参数的寄存器也不需要保留,因此它们也类似于临时寄存器。
对于其它一些寄存器,调用者需要保证它们在函数调用前后保持不变:比如用于存储返回地址的寄存器和存储栈指针的寄存器。
图 3.2 列出了寄存器的 RISC-V 应用程序二进制接口(ABI)名称和它们在函数调用中是否保留的规定。
[! question] 保存寄存器和临时寄存器为什么不是连续编号的? 为了支持 RV32E——一个只有 16 个寄存器的嵌入式版本的 RISC-V(参见第 11 章),只使 用寄存器 x0 到 x15——一部分保存寄存器和一部分临时寄存器都在这个范围内。其它的保 存寄存器和临时寄存器在剩余 16 个寄存器内。RV32E 较小,但由于和 RV32I 不匹配,目前还没有编译器支持。
函数入口出口
entry_label:
addi sp,sp,-framesize # Allocate space for stack frame by adjusting stack pointer
sw ra,framesize-4(sp) # Save return address
# save other registers to stack if needed
... # body of the function
如果参数和局部变量太多,在寄存器中存不下,函数的开头会在栈中为函数帧分配空间来存放。当一个函数的功能完成后,它的结尾部分释放栈帧并返回调用点:
# restore registers from stack if needed
lw ra, framesize-4(sp) # restore return address register
addi sp,sp,framesize # De-allocate space for stack frame
ret # return to calling point
汇编器
在 Unix 系统中,这一步的输入是以.s 为后缀的文件,比如 foo.s;在 MS-DOS 中则 是.ASM。 图 3.1 中的汇编器的作用不仅仅是从处理器能够理解的指令产生目标代码,还能翻译一些扩展指令(伪指令),这些指令对汇编程序员或者编译器的编写者来说通常很有用。这类指令在巧妙配置常规指令的基础上实现,称为伪指令。


图 3.3 和 3.4 列出了 RISC-V 伪指令,前者中要求 x0 寄存器始终为 0,后者中则没有这种要求。例如,之前提到的 ret 实际上是一个伪指令,汇编器会用 jalr x0, x1, 0 来替换它(见图 3.3)。大多数的 RISC-V 伪指令依赖于 x0。因此,把一个寄存器硬编码为 0 便于将许多常用指令——如跳转(jump)、返回(return)、等于 0 时转移(branch on equal to zero)——作为伪指令,进而简化 RISC-V 指令集。
#include <stdio.h>
int main(){
printf("Hello,%s\n","world");
return 0;
}
经典的 C 程序 Hello World,编译器产生的汇编指令如图 3.6,其中使用了图 3.2 的调用规范和图 3.3、3.4 的伪指令。

汇编程序的开头是一些汇编指示符(assemble directives)。它们是汇编器的命令,具有告诉汇编器代码和数据的位置、指定程序中使用的特定代码和数据常量等作用。图 3.9 是 RISC-V 的汇编指示符。其中图 3.6 中用到的指示符有:
- .text:进入代码段。
- .align 2:后续代码按 2x2 字节对齐。
- .globl main:声明全局符号“main”。
- .section .rodata:进入只读数据段
- .balign 4:数据段按 4 字节对齐。
- .string “Hello, %s!\n”:创建空字符结尾的字符串。
- .string “world”:创建空字符结尾的字符串。

汇编器产生如图 3.7 的目标文件,格式为标准的可执行可链接文件(ELF)格式:

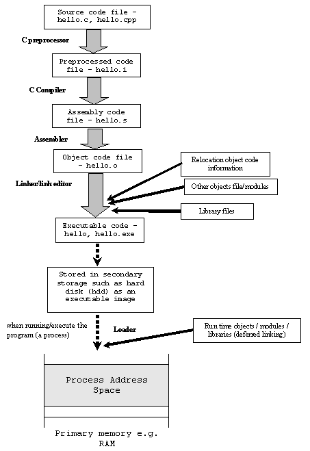
链接器
链接器允许各个文件独立地进行编译和汇编,这样在改动部分文件时,不需要重新编译全部源代码。链接器把新的目标代码和已经存在的机器语言模块(如函数库)等“拼接”起来。
链接器这个名字源于它的功能之一,即编辑所有对象文件的跳转并链接指令(jump and link)中的链接部分。它其实是链接编辑器(link editor)的简称,图 3.1 中的这一步骤过去就被称为链接编辑。在 Unix 系统中,链接器的输入文件有.o 后缀,输出 a.out 文件;在 MS-DOS 中输入文件后缀为.OBJ 或.LIB,输出.EXE 文件。
图 3.10 展示了一个典型的 RISC-V 程序分配给代码和数据的内存区域,链接器需要调整对象文件的指令中程序和数据的地址,使之与图中地址相符。如果输入文件中的是与位置无关的代码(PIC),链接器的工作量会有所降低。PIC 中所有的指令转移和文件内的数据访问都不受代码位置的影响。如第 2 章所言,RV32I 的相对转移(PC-relative branch)特性使得程序更易于实现 PIC。
除了指令,每个目标文件还包含一个符号表,存储了程序中标签,由链接过程确定地址。其中包括了数据标签和代码标签。图 3.6 中有两个数据标签(string1 和 string2)和两个代码标签(main 和 printf)需要确定。由于在单个 32 位指令中很难指定一个 32 位的地址, RV32I 的链接器通常需要为每个标签调整两条指令。如图 3.6 所示:数据标签需要调整 lui 和 addi,代码标签需要调整 auipc 和 jalr。图 3.8 显示了图 3.7 中的目标文件链接后产生的 a.out 文件。

RISC-V 编译器支持多个 ABI,具体取决于 F 和 D 扩展是否存在。RV32 的 ABI 分别名为 ilp32,ilp32f 和 ilp32d。
- ilp32 表示 C 语言的整型(int),长整型(long)和指针(pointer) 都是 32 位,可选后缀表示如何传递浮点参数。
- 在 lip32 中,浮点参数在整数寄存器中传递;在 ilp32f 中,单精度浮点参数在浮点寄存器中传递;在 ilp32d 中,双精度浮点参数也在浮点寄存器中传递。自然,如果想在浮点寄存中传递浮点参数,需要相应的浮点 ISA 添加 F 或 D 扩展(见 第 5 章)。
因此要编译 RV32I 的代码(GCC 选项-march=rv32i),必须使用 ilp32 ABI(GCC 选项-mabi=lib32)。反过来,调用约定并不要求浮点指令一定要使用浮点寄存器,因此 RV32IFD 与 ilp32,ilp32f 和 ilp32d 都兼容。
链接器检查程序的 ABI 是否和库匹配。尽管编译器本身可能支持多种 ABI 和 ISA 扩展的组合,但机器上可能只安装了特定的几种库。因此,一种常见的错误是在缺少合适的库的情况下链接程序。在这种情况下,链接器不会直接产生有用的诊断信息,它会尝试进行链接,然后提示不兼容。这种错误常常在从一台计算机上编译另一台计算机上运行的程序(交叉编译)时发生。
[! note] 链接器松弛(linker relaxation) 跳转并链接指令(jump and link)中有 20 位的相对地址域,因此一条指令就足够跳到很远的位置。 尽管编译器为每个外部函数的跳转都生成了两条指令,很多时候其实一条就已经足够了。从两条指令到一条的优化同时节省了时间和空间开销,因此链接器会扫描几遍代码,尽可能地把两条指令替换为一条。每次替换会导致函数和调用它的位置之间的距离缩短,所以链接器会多次扫描替换,直到代码不再改变。这个过程称为链接器松弛,名字来源于求解方程组的松弛技术。
除了过程调用之外,对于 gp 指针 ±2KiB 范围内的数据访问,RISC-V 链接器也会使用一个全局指针替换掉 lui 和 auipc 两条指令。对 tp 指针±2KiB 范围内的线程局部变量访问也有类似的处理。
静态链接和动态链接
上一节对静态链接(static linking)进行了说明,在程序运行前所有的库都进行了链接和加载。如果这样的库很大,链接一个库到多个程序中会十分占用内存。另外,链接时库是绑定的,即使它们后来的更新修复了 bug,强制的静态链接的代码仍然会使用旧的、有 bug 的版本。
为了解决这两个问题,现在的许多系统使用动态链接(dynamic linking),
- 外部的函数在第一次被调用时才会加载和链接。后续所有调用都使用快速链接(fast linking),因此只会产生一次动态开销。
- 每次程序开始运行,它都会按照需要链接最新版本的库函数。
- 另外,如果多个程序使用了同一个动态链接库,库代码在内存中只会加载一次。
编译器产生的代码和静态链接的代码很相似。其不同之处在于,跳转的目标不是实际的函数,而是一个只有三条指令的存根函数(stub function)。存根函数会从内存中的一个表中加载实际的函数的地址并跳转。不过,在第一次调用时,表中还没有实际的函数的地址,只有一个动态链接的过程的地址。当这个动态链接过程被调用时,动态链接器通过符号表找到实际要调用的函数,复制到内存中,更新记录实际的函数地址的表。后续的每次调用的开销就是存根函数的三条指令的开销。
加载器
类似图 3.8 的程序以一个可执行文件的形式存储在计算机的存储设备上。运行时,加载器的作用是把这个程序加载到内存中,并跳转到它开始的地址。如今的“加载器”就是操作系统。换句话说,加载 a.out 是操作系统众多的任务之一。
动态链接程序的加载稍微有些复杂。操作系统不直接运行程序,而是运行一个动态链接器,再由动态链接器开始运行程序,并负责处理所有外部函数的第一次调用,把它们加载到内存中,并且修改程序,填入正确的调用地址。